曲终人未散,已经被ST的北京文化(000802.SZ)正在上演激烈的权力斗争。
从杀入影视圈的“黑马股”,到前副董事长娄晓曦实名举报董事长宋歌职务犯罪,再到投资郑爽大剧翻车……曾经押中《战狼2》《流浪地球》《我不是药神》《你好!李焕英》的爆款制造机北京文化,已经变身成暴雷连连的ST北文了。饶是如此,只要怀着各种欲念的各路人马尚未谢幕,它曲折的故事就不会结束。
10月25日,对于中国万亿资本市场来说,一个市值38亿元的ST上市公司的一场股东大会,不值一提。但对深陷其中的股民来说,则是一次关乎未来投资走向的投票。ST北文此番投票决出了新一届董事会成员,而摆在所有股东面前的,却是两份迥然不同的候选人名单。《每日经济新闻》记者了解到,近两年鲜少露面的宋歌主持了股东大会。
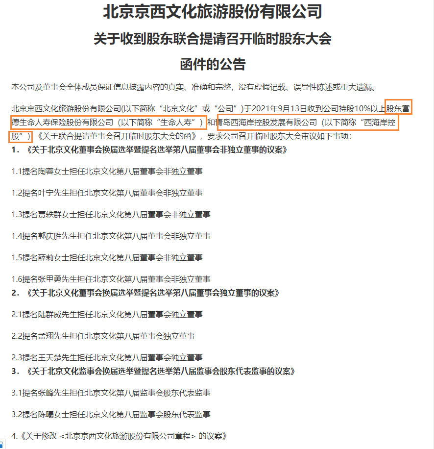
至此,ST北文的权力斗争格局已非常清晰:第一大股东富德生命人寿保险股份有限公司(以下简称“生命人寿”)、第二大股东青岛西海岸控股发展有限公司(以下简称“青岛西海岸”)组成的阵营,要求对董事会进行全面改组;原董事会则提议更多代表己方势力的人选入局。
谁是现任管理层背后真正的把控者?根据股东大会的投票结果,原董事会提名人选占多数席位,第一、第二大股东希望的董事会大换血落空。
经过旷日持久的斗争,宋歌和娄晓曦都已从董事会出局。新一届董事会名单里有一个眼生的名字“李雳”,娄晓曦和ST北文的另一位前高管均向每经记者表示:“李雳是‘牛散王’万忠波的利益攸关方,他和北京文化的公开交集产生于两年前的一个地块交易。”
目前,无论是资本市场还是电影产业,都盯着《封神三部曲》的命运走向,这是ST北文最受关注的资源,但其中也可能暗藏风险。无论其市场表现如何,至少有6亿元票房将与上市公司无关……
新出炉的董事会
董事长更新,反对无效
10月25日,雾霾影响了北京的能见度,位于望京的北京文化产业园内,正在进行一场暗流涌动的换届选举。
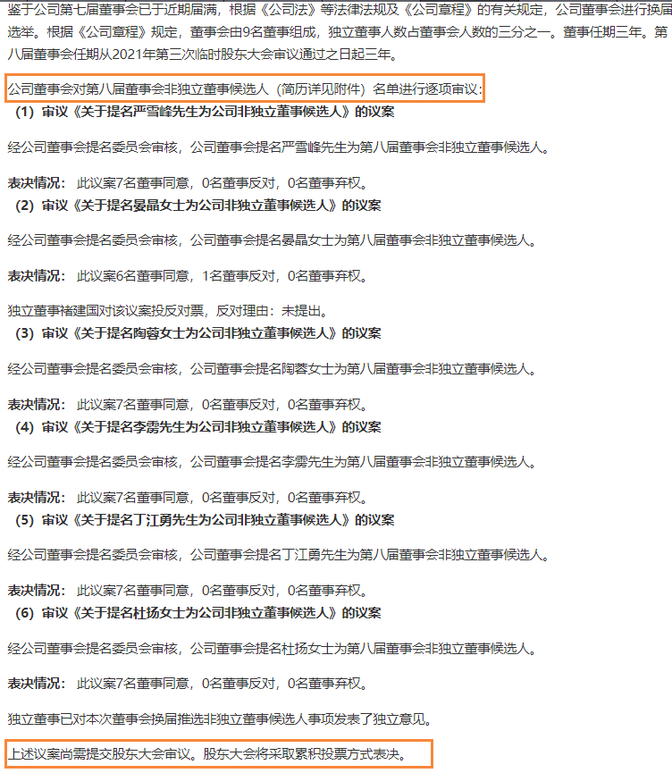
几股不同的势力终于摆在台面上一决高下,这是一场以董事会换届选举为议题的股东大会。在此之前,董事会与第一、第二大股东提交了两份迥然不同的候选人名单。两份名单中,分别推举的6个非独立董事候选人,只有一人重合。
在当天下午的股东大会开始前,每经记者来到现场,安保人员不仅拒绝每经记者进入会议室,且不允许在整个产业园区内停留。在严格的防范下,股东们投出了ST北文新一届的董事会成员。
最后投票结果显示,非独立董事成员为严雪峰、晏晶、杜扬、李雳、郭庆胜、薛莉,前四人是原董事会提名的人选,后两人是第一、第二大股东提名的人选。从绝对比例上看,4:2,第一、第二大股东希望董事会大换血的意愿落空。
“现在内部矛盾鲜明,董事会没有彻底清盘,那以后上市公司想做什么,董事会一决策,可能立马就两票反对,这有什么意义,公司还怎么做下去?”一位股东告诉每经记者。
10月26日晚,ST北文公告称,第八届董事会投票选举出了李雳为新任董事长。郭庆胜、薛莉以“李雳没有影视行业从业经验”为由提出反对,但改变不了结果。


图片来源:ST北文公告截图
更现实的问题是,新一届董事会中除了杜扬,其他都不是影视行业从业者。“这群影视圈外人,没有资源人脉,又顶着ST北文这个被做砸了的牌子,行业里有谁会再敢和这家公司合作呢?”ST北文某小股东感叹道。
就连公司现在由谁掌控,各方都莫衷一是。
ST北文一位高管向每经记者透露:“ST北文目前没有实控人。”
本次股东大会举行前夕,通过旗下公司间接持有ST北文股权的娄晓曦向每经记者表示:“我认为宋歌以退为进,仍掌控公司。所以我支持第一、第二大股东,重新改组董事会。”10月26日,每经记者就此向娄晓曦求证,他表示:“弃权了,(上市公司)目前已不是宋歌把握。”
每经记者掌握的证据显示,股东大会前,娄晓曦和万忠波有过沟通。
按照第一、第二大股东对新任董事会的构想,除了引入代表第一、第二大股东的人员,还将引入两名影视行业专业人士叶宁、贾轶群。每经记者查询上述人选的背景资料了解到,叶宁是影视圈中知名的职业经理人,曾任万达影视和华谊兄弟高管,他着手重塑过万达院线的经营体系,出品电影包括《北京爱情故事》《夏洛特烦恼》《鬼吹灯之寻龙诀》等,目前自己创立了影视公司;贾轶群是陕西文投(影视)艺达文化传媒有限公司总经理,曾制作发行《人间正道是沧桑》《爱在战火纷飞时》等影视剧。
在娄晓曦、宋歌内斗后,ST北文又踩雷郑爽大剧,此时的ST北文已今非昔比。至于叶宁为何愿意在此时加入ST北文,每经记者拨打叶宁电话并发去采访问题,截至发稿未获得回应。
两份名单的背后
新任董事长李雳什么来头?
每经记者梳理ST北文新任董事会构成发现,严雪峰、晏晶、杜扬为公司原董事会成员,杜扬是宋歌的老搭档,当年一起创办摩天轮文化传媒,此3人均为原董事会提名。郭庆胜代表生命人寿,薛莉为青岛西海岸的代表,两人为第一、第二大股东联合提名。
上述几人要么是ST北文董监高人士,要么代表第一、第二股东,只有被选为新任董事长的李雳,是第一次与ST北文产生联系。
ST北文公开资料显示,李雳今年42岁,2010年~2013年任蓝鼎国际(HK00582)执行董事,2011年至今任中国光电投资有限公司董事。他既非现任董监高成员,又非影视行业专业人士,为何会被公司原董事会提名?又为何最终以高票当选?


两份名单中的6名候选人,只有1人重合
图片来源:公告截图
多位知情人士向每经记者表示,被董事会提名的李雳,以及今年一季度以来大量突击买进ST北文股票的自然股东代东云、林芸芳、杨三彩等人背后都指向同一个人——在资本市场有“超级牛散”之称的浙江温岭富商万忠波。每经记者向ST北文一位高管求证这几人是否代表万忠波利益方,他拒绝评论此事。每经记者又向万忠波本人求证,未果。
资本市场上,万忠波与上市公司金龙机电(300032.SZ)的往事由来已久。金龙机电2016年三季报显示,金龙机电的控股股东金龙控股集团有限公司(以下简称“金龙集团”)、万忠波为排名前十的无限售条件股东。每经记者在中国裁判文书网上查询到一份2018年的民事判决书中显示,2018年年初,金龙集团发生债务危机,金龙集团与台州富商万忠波签订了“资产重组框架协议”,金龙集团的资产和负债均归万忠波或其指定的第三方享有和承担。

图片来源:浙江省乐清市人民法院民事判决书(2018)浙0382民初9849号
2018年4月,由万忠波间接持股的汉邦国信,以及万忠波的姐姐万跃萍向金龙集团提供近4亿元的借款。2018年5月,金龙机电公告称,金龙集团大股东金绍平将占比51%的股权转让给了李雳和黄磊。2019年3月,李雳将持有的金龙集团股权转让给金绍平,金绍平再将全部股权质押给万跃萍和汉邦国信。
另根据金龙机电2019年年报,杨三彩、代东云是该公司前十大股东,这两个名字同样出现在ST北文2021年中报的前十大股东之列。


2021年9月22日,金龙机电发布公告称,金龙集团目前处于破产清算过程中。
两年前的土地交易
牵出温岭富豪万忠波
李雳之于ST北文是新面孔,但万忠波其实是这家公司的“旧相识”了。
万忠波何许人也?
曾与天上人间齐名的花都夜总会已灰飞烟灭。2013年,北京花都文化娱乐有限公司被吊销工商执照,历史股东中仍能看到万忠波的痕迹,其参股时间始于1998年该公司成立之时。该公司后来的大股东杨三彩,也曾出现在前述金龙机电、ST北文的前十大股东名单中。

图片来源:启信宝
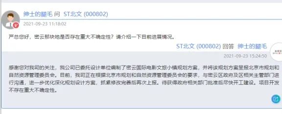
2019年10月,北京文化发布公告称,将以8.4亿元自有资金收购位于北京密云水库边上的数十块土地,交易对手名叫北京东方山水度假村有限公司(以下简称“东方山水”)。公开资料显示,截至2019年7月31日,东方山水注册资本5700万元,总资产4540.33万元,总负债19.93万元,净资产4520.40万元。该笔交易溢价高达655.80%,且东方山水名下土地剩余的使用年限只有17年。
“也就是说花了8个亿,买下使用年限只剩17年的地块。”一位ST北文原高管对每经记者表示,“一般住宅土地使用年限是70年,商业用地50年,再算上开发周期、运营周期,至少需要拿一块(使用年限)二三十年的土地才是正常的商业逻辑。所以当时大家都觉得这个交易说不过去,但这是董事会的决定,其他人也插不了手。”时任ST北文董事、副总裁张云龙提了反对意见。

就东方山水名下土地,北京文化答股民问
图片来源:股吧截图
每经记者查询获悉,东方山水的两大股东为南都国际和汉邦国信。万忠波间接持有汉邦国信45.21%股权。
“万忠波、生命人寿原董事长张峻,北京文化原第一大股东、华力控股董事长丁明山,宋歌,北京市规划委原主任陈刚,这几人是旧相识,在房地产开发生意上有过交集。”娄晓曦告诉每经记者说。
而张峻、丁明山、陈刚后来相继折戟。张峻一度“失联”;丁明山间接持有的北京文化股权被轮候冻结,北京文化的第一大股东变为生命人寿;2019年8月,陈刚因涉嫌受贿罪被依法逮捕。
“2019年,北京文化在市场上春风得意,前有2018年暑期档的爆款电影《我不是药神》,后有2019年春节档票房冠军《流浪地球》,都是北京文化投资的影片。可这一年张峻和丁明山都失势了,我在遭到举报后被公安机关立案,前三大股东都已失去话语权。”娄晓曦称。
对于娄晓曦的上述说法,每经记者向宋歌、万忠波方面求证,截至发稿未收到回复。
珍贵的《封神》版权
为何卖给西藏惠普华?
一位ST北文原内部人士透露,为购买上述地块,当时因为《流浪地球》的票房回款,公司账面上有2亿左右现金,所以用2亿自有资金,外加5亿银行贷款中的4亿元支付给了东方山水。“因为这是信用贷、流动贷款,没有资产抵押,那时候银行征信系统已经卡得非常严了,未上映的电影票房都不足以让银行放出这么多钱,是另有人做了担保,这5亿才贷出来。”
但计划赶不上变化,北京文化的情况在2019年后急转直下,还5亿元贷款的钱从哪来成了问题。
娄晓曦说:“2019年北京文化4部主投主控电影票房惨败,电视剧《倩女幽魂》《大宋宫词》都不能如期播放,没有应收账款,2020年又遭遇疫情,眼看着银行贷款到期,那么大一个公司愣是拿不出来钱。所以,只能动《封神》的主意了。”
2021年1月,眼看5亿贷款到期,三笔来自西藏慧普华总计5亿元的款项打到了北京文化的账户上,转账缘由为“封神股权份额转让款”,用以偿还银行贷款。2021年4月,北京文化公布的交易公告中才披露,西藏慧普华是《封神三部曲》影片各25%份额的接盘方。



以上三张银行汇款单由爆料人向每经记者提供

图片来源:公告截图
因未及时公布重大合同,今年6月,北京市证监局对宋歌、严雪峰出具警示函。
作为北京文化手中的一张王牌,《封神三部曲》自诞生以来备受市场关注和期待。影片由乌尔善执导,陈坤、黄渤领衔主演,宋歌任出品人。影片取材于中国家喻户晓的古典神魔小说名著《封神演义》,讲述了一场三千多年前人、仙、妖之间旷日持久的神话战争故事。北京文化对外宣称,影片总投资超30亿元,为“中国电影工业化标杆”。
但这部电影无论票房怎样,至少有6亿元已与上市公司无关。
ST北文公告的《封神三部曲》股权转让合同显示,西藏惠普华有权要求北京文化按照原转让价回购其持有的影片投资份额,并向西藏普惠华支付利息。这意味着,西藏惠普华有权决定最终是否要收购《封神》系列的投资份额。
假设最终《封神》系列的市场表现不达预期,西藏惠普华完全有权不买《封神》的投资份额,西藏惠普华可以收回6亿元(截至2021年半年报,北京文化已收到5.5亿元转让款)的转让费,还可获得相应利息;如果票房好,西藏普惠华可保留投资股权,并按照合同分享投资收益。
前任董事长宋歌的圈层资源
较早将金融、资本方式引入电影界
根据2021年半年报,ST北文营业收入达2156.57万元,同比增长281.79%;归属于上市公司股东的净利润为亏损4506.26万元。北京文化的资金短缺成为不争的事实,但还没有到最后一步,《封神三部曲》依旧是北京文化手中充满神秘感的一块肥肉。【责任编辑/邹琳】
来源:每日经济新闻
IT时代网(关注微信公众号ITtime2000,定时推送,互动有福利惊喜)所有原创文章版权所有,未经授权,转载必究。
创客100创投基金成立于2015年,直通硅谷,专注于TMT领域早期项目投资。LP均来自政府、互联网IT、传媒知名企业和个人。创客100创投基金对IT、通信、互联网、IP等有着自己独特眼光和丰富的资源。决策快、投资快是创客100基金最显著的特点。
小何
小何
小何
小何